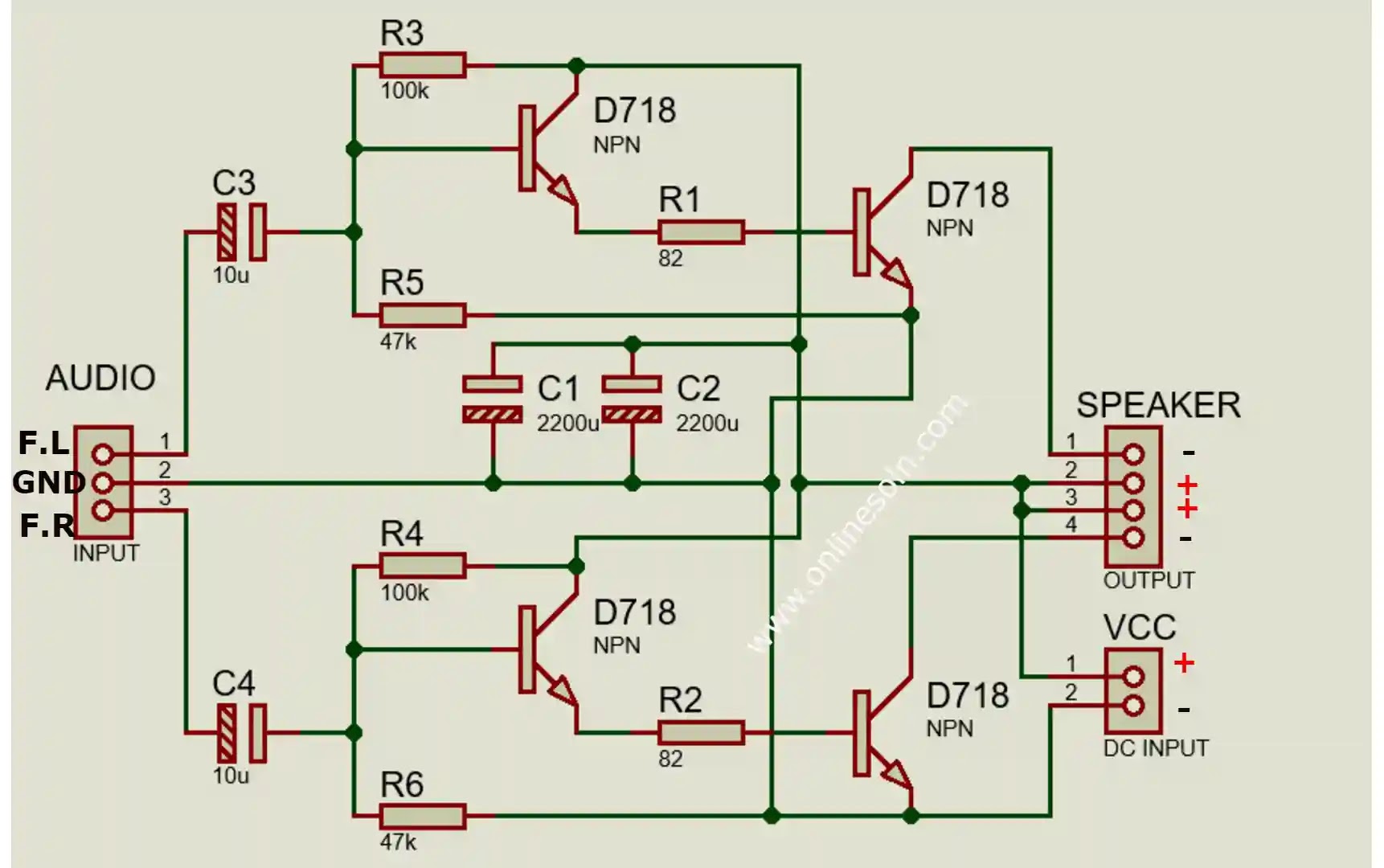
Simple & Powerful Stereo Bass Amplifier
How to Make Stereo Amplifier with D718 Transistor
Now I Am Sharing With You Stereo Amplifier Your Need :
- Transistor D718 x 4.
- Capacitors 2200uf/25v & 10uf/63v x 2.
- Resistors 82 Ohm x 2 , 47k x 2 & 100k x 2 . @1/4W
- Potentiometer 47k Dual Cannel .
- Speaker x 2 .
- Aux Cable.
- Battery Or Adapter. 12V – 16V
