INTRODUCTION
A power inverter is an electronic device or circuit that change DC voltage to AC voltage.
Inverter can be connected to a battery and produce AC power to run various electrical items such as lights television computers and other power tools.
PROBLEM STATEMENT
In our country the problem of electricity is common which lead to power off without any notification, causing to stop all activities depending on electricity or distraction at home, shops, offices, etc.
There for this Automatic power inverter will hold the load immediately when the power is off and prevent all disturbance and distraction which may occurs.
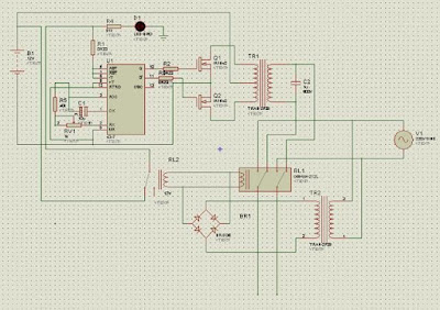
COMPONENT
IC
CD4047
TRANSISTOR
IRF 540
TRANSFORMER 1
9-0-9V TO 230V
TRANSFORMER 2
230V TO 12V
RELAY
DPDS
RELAY
SPDS
BRIDGE DIODE
1A
BATTERY
12V
R1
0.33K
R2
1K
R3&4
0.22K
R5
40K
CAPACITOR 1
0.1uf
CAPACITOR 2
0.1uf , 600V
CONCLUSION
After implementing the circuit on the simulating software, The circuit is working extremely well.
As this project is in progress, many efforts are still been done to make sure the intended objectives are achieved.


I can’t wait to read more of what you’ve write on your blog , keep up the good job . used generators for sale