LOW VOLTAGE AUDIO POWER AMPLIFIER
DESCRIPTION
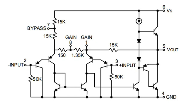
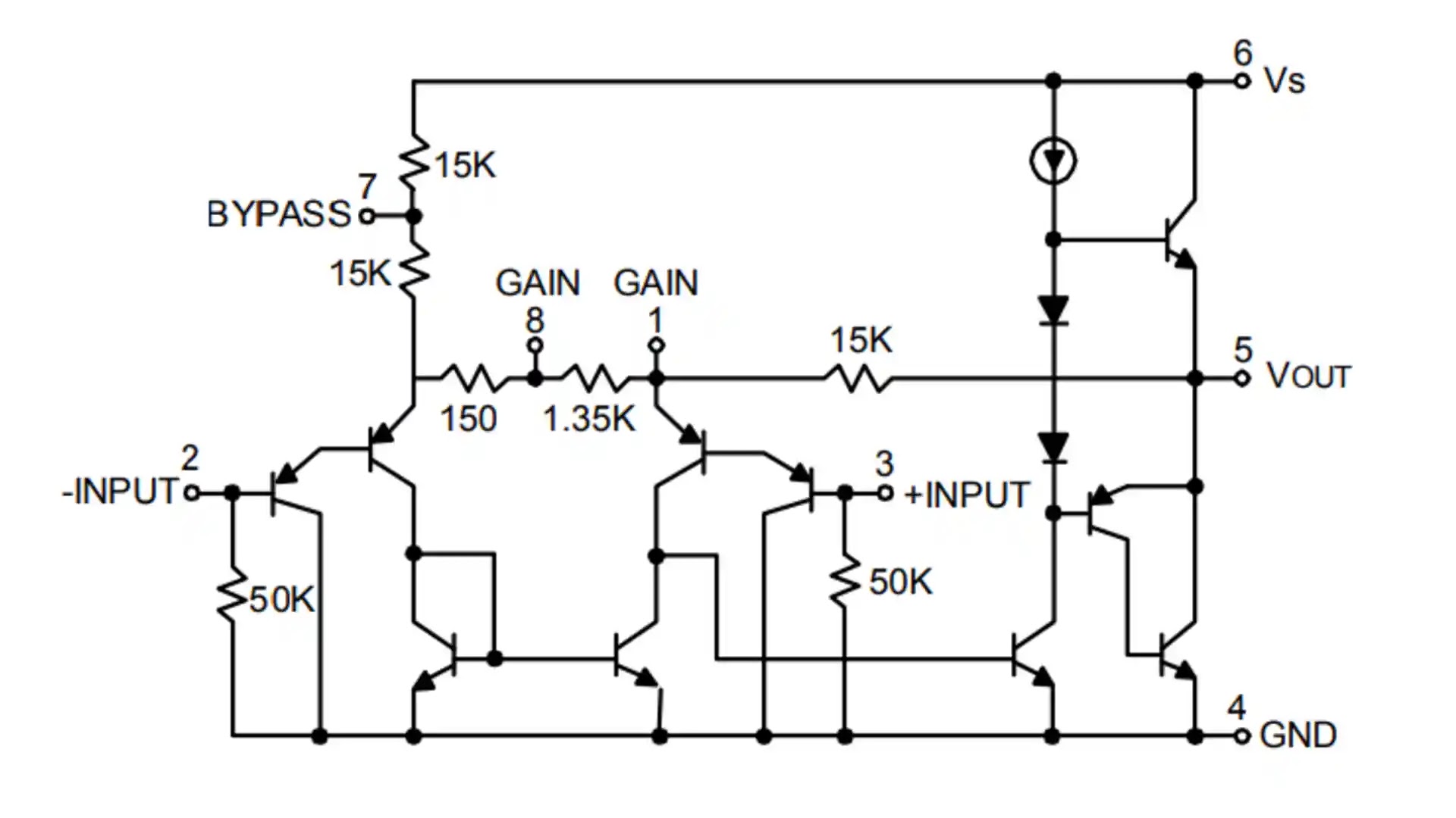
The UTC LM386 is a power amplifier, designed for use in low voltage consumer applications. The gain is internally set to 20 to keep external part count low, but the addition of an external resistor and capacitor between pin 1 and pin 8 will increase the gain to any value up from 20 to 200.
The inputs are ground referenced while the output automatically biases to one-half the supply voltage. The quiescent power drain is only 24 milliwatts when operating from a 6 voltage supply, making the LM386 ideal for battery operation.
FEATURES
- Battery Operation
- Minimum External Parts
- Wide Supply Voltage Range: 4V~12V
- Low Quiescent Current Drain:4mA
- Voltage Gains:20~200
- Ground Referenced Input
- Self-Centering Output Quiescent Voltage
- Low Distortion:0.2%(Av =20,Vs=6V,RL=8Ω,Po=125mW,f=1kHz)
PIN CONFIGURATION
BLOCK DIAGRAM


