Modulation and Demodulation | combining the low-frequency signal with a very-high frequency – Luala Guide

Modulation and Demodulation | combining the low-frequency signal with a very-high frequency



Modulation and Demodulation

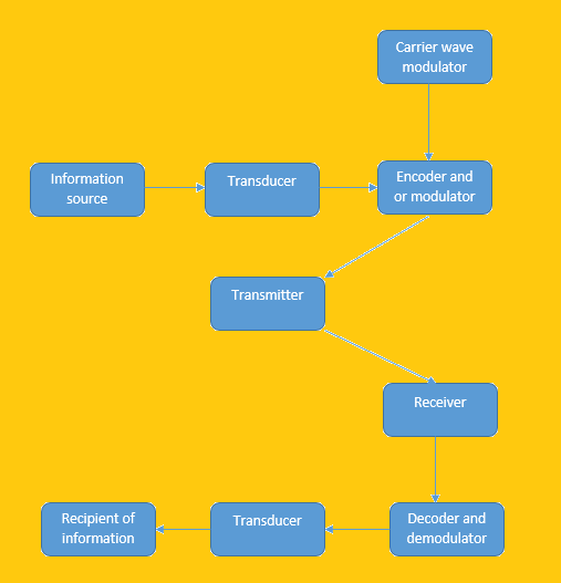
Modulation; Is the process of combining the low-frequency signal (information / intelligence) with a very-high frequency radio waves (carrier waves) before transmission.

The resulting waves is known as the modulated carrier wave, this is the wave that is finally transmitted. All this process takes place at the transmitter.

Demodulation; is the opposite of modulation process .

It is the process of receiving the intelligence (information) from the modulated carrier wave, this process is performed at the receiving end.

The below diagram gives a picture on how communication system accomplish this task.

Modulation and Demodulation

Leave a Comment