TDA2040 amplifier circuit diagram – Luala Guide

TDA2040 amplifier circuit diagram

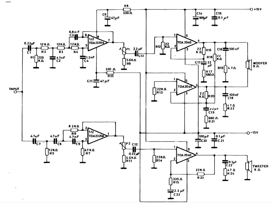
Two-way hi-fi system with active crossover 

TDA2040 amplifier circuit diagram



Components for the amplifier

Capacitors

35v – Electrolytic Capacitor

Resistors 1/4 Watts 5%

Semiconductors
IC1 TDA2040

Connectors
IN Audio input
VCC Power supply
OUT Audio output

Miscellaneous
Power supply, heat-sink to the IC, solder, Box, Speakers 35 watts 8 Ohms and 15W 8 Ohms

Leave a Comment