TDA2051V, TDA2051H
FEATURES
- HIGH OUTPUT POWER (60W/4Ω MUSIC POWER IEC 268.3 RULES)
- HIGH OPERATING SUPPLY VOLTAGE (±25V)
- SINGLE OR SPLIT SUPPLY OPERATIONS
- VERY LOW DISTORTION
- SHORT CIRCUIT PROTECTION (OUT TO GND)
- THERMAL SHUTDOWN
DESCRIPTION
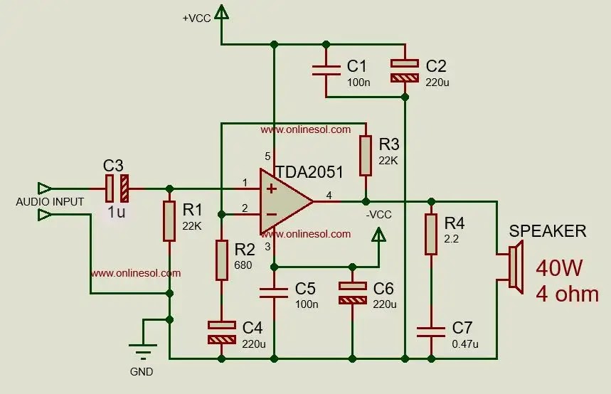
The TDA 2051 is a monolithic integrated circuit in Pentawatt package, intended for use as an audio class AB amplifier. Thanks to its high power capability the TDA2051 is able to provide up to 40W typ. into 4 ohm load @ THD = 10%, VS = ±18V, f = 1KHz and up to 33W into 8ohm load @ THD = 10%, VS = ±22V, f = 1KHz. Moreover, the TDA 2051 delivers typically 60W music power into 4 ohm load over 1 sec at VS= 22.5V, f = 1KHz.
The very low harmonic and crossover distortion performances make the device the most suitable for Hi-Fi field application. The low external component count and the good power dissipation capability of the Pentawatt Package allowes stereo sets reduced in cost/space due to both, low number of external parts and reduced heatsink area due to optimized heatsink efficiency.

