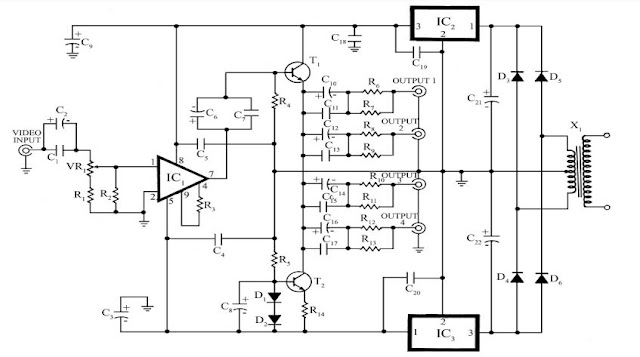
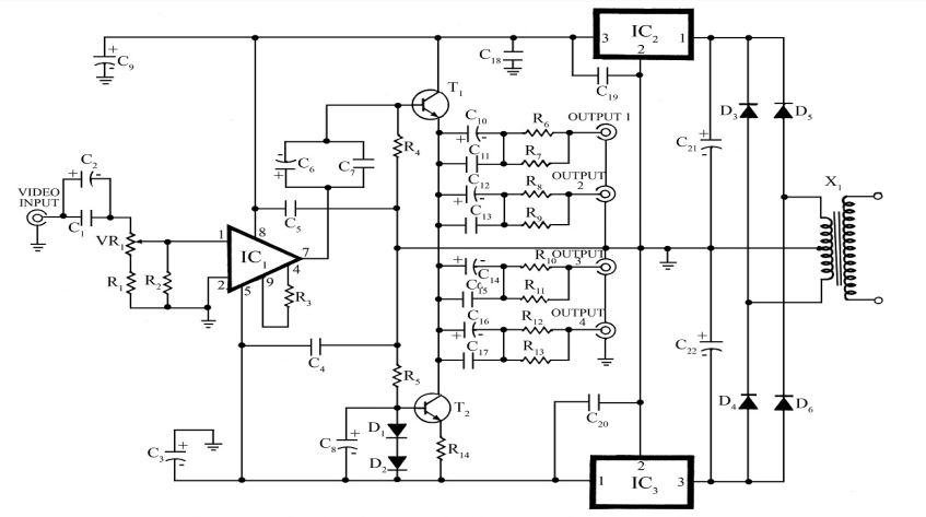
INTRODUCTION
A video distribution amplifier ( VDA ) is types of electronics equipment that takes a video signal as an input, amplifies it, and outputs the amplified video signal to two or more output,
It is primary to supply single video to multiple pieces of video equipment.
SIGNIFICANCE
- Boosts signal to cover its insertion loss
- Providing all sets with signal approximately as strong or slightly stronger than what at its input.
- No signal loss, Amplifier provides unit gain for both audio and video signal.
ADVANTAGE
- No signal loss, amplifier provides unit gain for both audio and video signal.
- Boots signal to cover its insertion.

