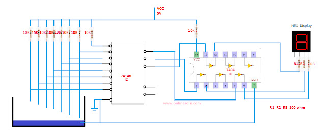
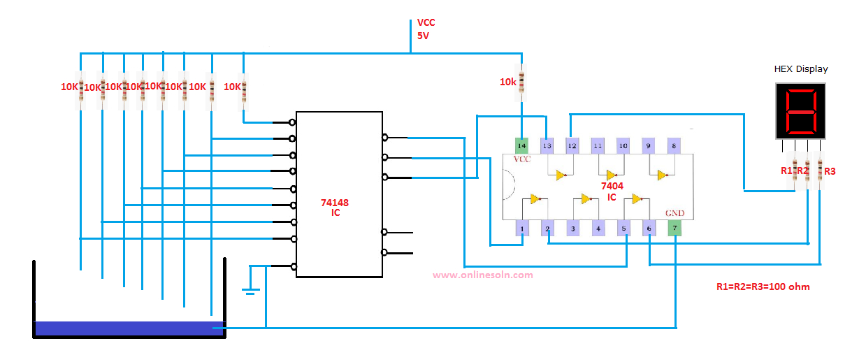
Water level indicator circuit or liquid level sensor displays the current level of water in any water tank reservoir.
Here we use a simple real time encoding circuit with 7 segment display. It can also be used as a water level meter or water level detector. This water level sensor consist of 8 to 3 encoder (74148- 8 line to 3 line priority encoder) with some water sensor arrangement. The encoded level is displayed on a 7 segment digital display. This circuit uses one ‘Hex display’, it does’t require driver IC to encode. It makes the implementation simple. You can use ‘7 segment display’ with appropriate driver IC 7447
Components required
1. Power supply
2. Resistors (10kΩ , 100Ω )
3. IC 74148
4. IC 7404 NOT gate
5. Hex display
Working of the circuit Water level in the tank or any reservoir is sensed using simple pull up resistor arrangement.
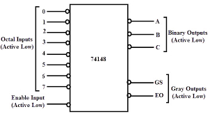
Here we define 7 levels in the reservoir. The sensed values are connected to an encoder circuit. The encoder circuit consist of a 74148 IC, which is a 8 line to 3 line encoder.
A connection from ground is dipped in water reservoier. When water level rises, the ground comes in contact with the particular pin of encoder input.
Without the ground contact, the encoder input is Vcc through the pull up resistors.
See the simulation window shown below. Here switch ON indicates water touching the point A.
While water touches the point A, D1 of encoder IC=0, so the input patern becomes 1111110 which is encoded to 110 binary value.
.
The inverted output become 001 using not gate. Thus for each and every level the encoder produces corresponding binary digits.
Next section is the ‘HEX Display’ which is a special type of 7 segment display. It is easier to use than the regular seven-segment display because it is already decoded. Each hexadecimal digit is displayed when its 4 bit binary equivalent is received as input, as shown in the truth table below.
If it is difficulty to get a ‘HEX Display’ you can use ordinary 7 segment display with decoder driver IC 7447. Hence the encoded values are displayed. This circuit will be really helpful for your project.

