INTRODUCTION
A temperature controller circuit is an electronic device or circuit that will help to maintain optimum temperature in pre-mature babies’ room.
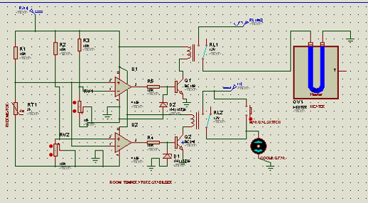
R1 – 10kΩ
R2 – 10KΩ
R3 – 10KΩ
R4 – 10KΩ
R5 – 10KΩ
THERMISTOR
3KΩ @36.5Celcius
TRANSISITOR
Q1 – BC 109
Q2 – BC 109
VARIABLE RESISTOR
RV1 – 10KΩ
RV2 – 10KΩ
OPERATIONAL AMPLIFIER
RM 4136
ZENER DIODE
13V 0.25W
RELAY
SPDT 12V
|
|
The circuit will regulate temperature when falls down or rise above the optimum temperature
Health sector is still facing a lot of challenges. The infant mortality rate is still very high where by pre-mature deaths are also included, as a result deaths tolls increases every day.
The main problem with the increases of pre-matures death is the lack of modern technology to care these pre-matures particularly in rural areas

